3月底,甘肃省政府正式印发《甘肃省“新能源+”行动实施方案》,明确提出到2030年新能源装机要达到1.6亿千瓦,全省新增用电需求基本由绿电满足,全国重要的新能源及新能源装备制造基地要“基本建成”。
这不是一个普通的发展规划,而是一次系统性的“新能源+万物”打法。方案一口气部署了十大行动,覆盖了从能源本身到园区、氢能、乡村、生态、交通、建筑、数字、科技甚至未来产业,几乎把新能源当作“万能接口”去重新定义甘肃的经济底盘。
看点一:零碳园区不再是口号,绿电直连要落地。
方案明确在高新区、经开区率先创建零碳园区,鼓励企业自建分布式风光电站+储能+微电网。特别点名钢铁、电解铝、石化等高耗能企业,可以利用厂房屋顶、边坡建设光伏,甚至作为新型经营主体参与电力市场交易——这意味着“用电大户”也能变成“卖电玩家”。
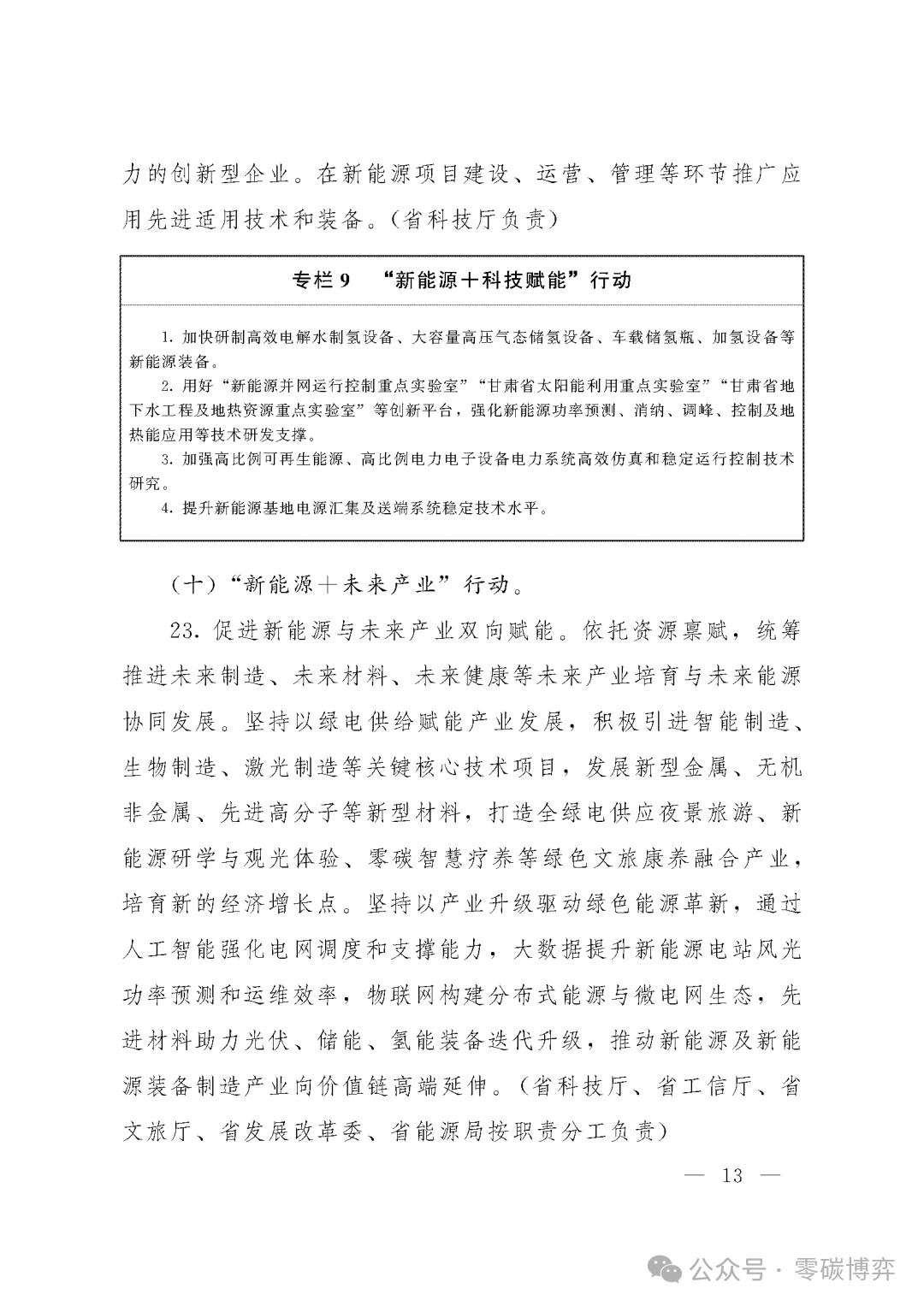
看点二:“绿氢走廊”沿着河西走廊铺开。
甘肃要在酒泉、张掖、金昌、武威等地率先搞绿氢生产与综合利用示范,从制氢、储氢到氢燃料电池、加氢站全链条布局。更狠的是,方案提出研究氢能车辆高速通行收费优惠政策,直接为氢能重卡扫清成本障碍。
看点三:算力+绿电,庆阳“东数西算”要吃透政策。
庆阳数据中心集群被重点点名,要搞“绿电聚合”项目,提升绿电消费占比。同时鼓励算力企业参与绿证交易,推动“绿电—算力—产业”深度绑定。说白了,以后在甘肃跑数据中心,绿电就是核心竞争力。
看点四:光伏治沙、矿区修复、交通融合,全都有真金白银的工程。
凉州区九墩滩千万千瓦级光伏治沙示范项目已经上马;连霍、兰海、京藏高速沿线服务区要规模化部署分布式光伏;机场、高铁站也要搞“发储用”一体化。甚至连废弃矿井、盐穴都被拿来研究做压缩空气储能。
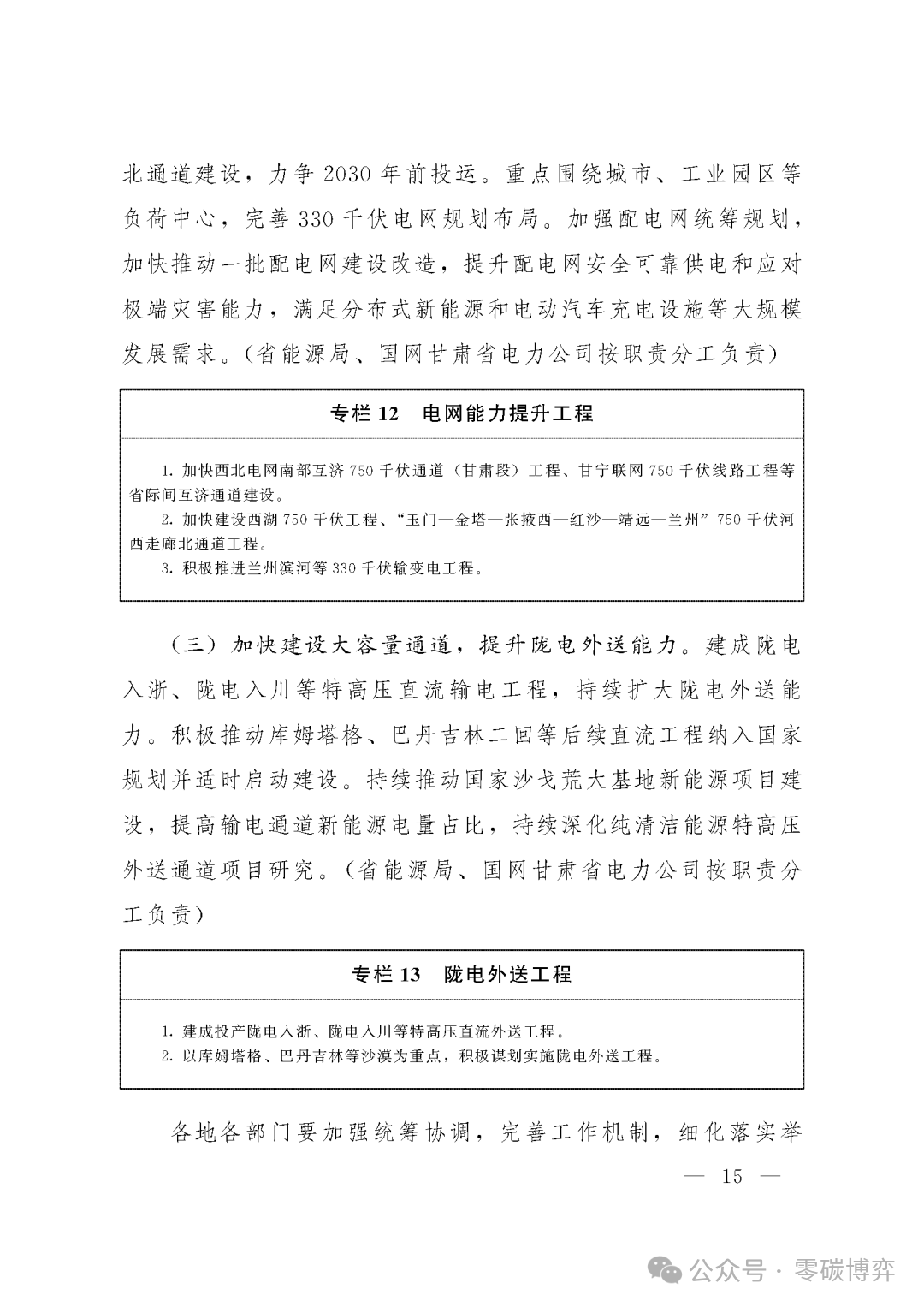
最后,方案还配套了三大支撑工程:抽水蓄能、电网升级、特高压外送。陇电入浙、陇电入川两条直流工程要建成,后续还要争取库姆塔格、巴丹吉林等外送通道。















特别声明:汉星能源转载其他网站内容,出于传递更多信息而非盈利之目的,同时并不代表赞成其观点或证实其描述,内容仅供参考。版权归原作者所有,若有侵权,请联系我们删除。

